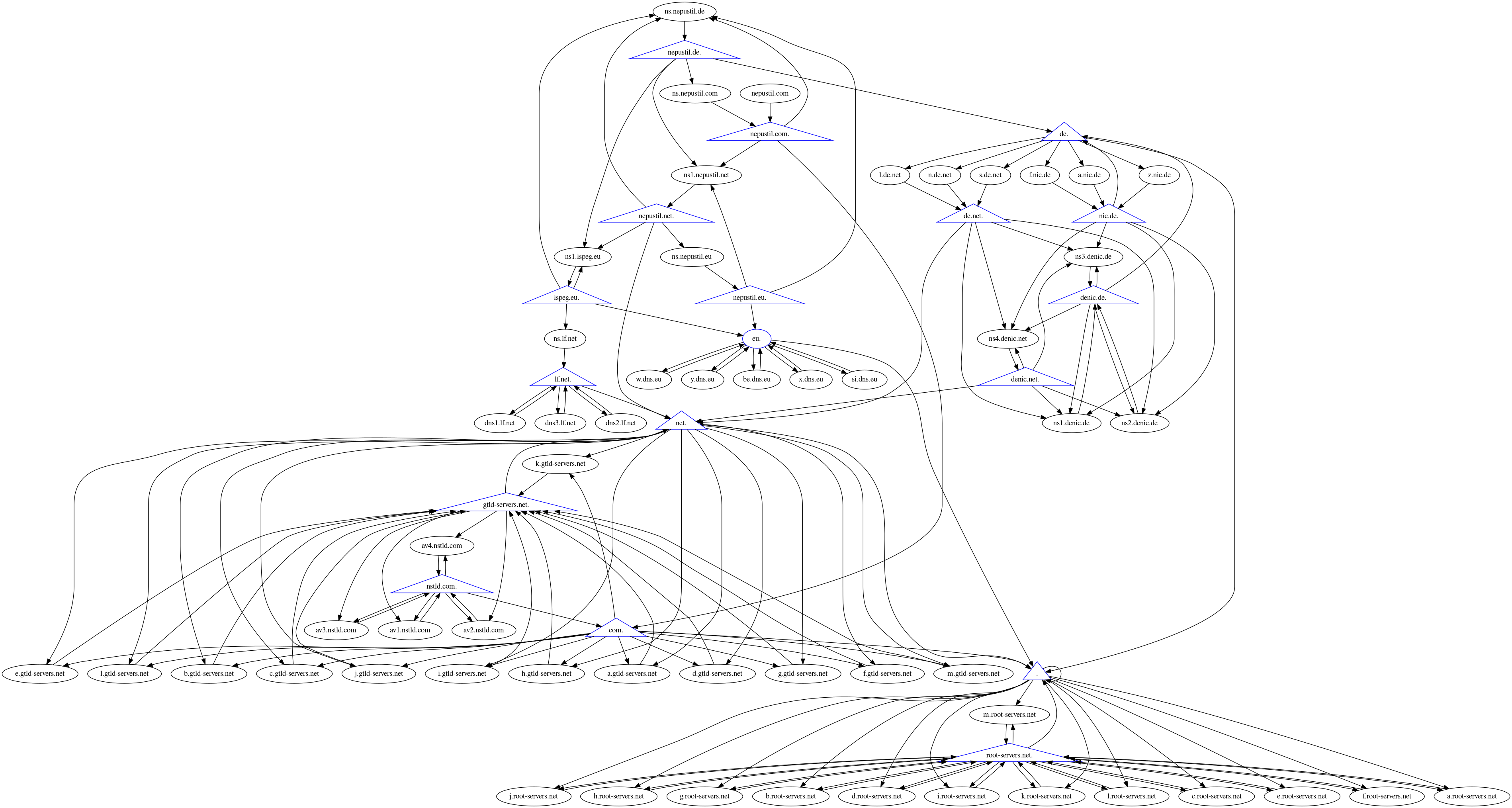
Transitive Trust Checker
Check for transitive trust and DNS dependencies:
Name Servers
ASNs
Name Servers
ASNs